邦導的天空
2023年1月2日 星期一
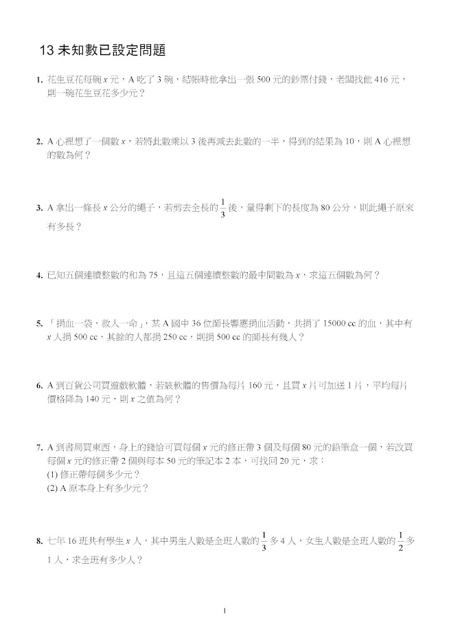
國中數學【一元一次方程式 應用問題】未知數已設定問題、倍數問題、年齡問題
一元一次方程式 應用問題:
未知數已設定問題、倍數問題、年齡問題
答案請往下滑!!
沒有留言:
張貼留言
較新的文章
較舊的文章
首頁
訂閱:
張貼留言 (Atom)
便利商店(7-11,全家,萊爾富,OK),咖啡店(85C、星巴克、cama、...)8oz、12oz、16oz、20oz 咖啡是多少cc? 多少ml(毫升)?
咖啡是國人日常生活的飲品,然而在店家的標示上都是以「小、中、大、特大」來區別,或是以「OZ」來表示。1盎司(oz)等於多少cc?
《歷屆》全國大隊接力決賽成績表 100年~112年歷屆記錄(110、111年 因疫情停辦)普及化運動、大隊接力
113年6月1日,全國大隊接力決賽!
【113會考】嘉義區會考人數統計,113年嘉中、嘉女新生錄取機率。
今年會考報名人數再創新低,嘉義區比去年減少約四百人。而嘉義縣、市的報名人數也不斷地接近中。隨著報名人數減少,要考上嘉中、嘉女的機率也就逐年提升,今年還有嘉科實中開始招生,爾後要進入這三校,若招生人數未減少的狀態下,入學標準可能會降低。參與共同學區的學校與招生人數亦逐漸增加...
【排球比賽】嘉義市114年中小聯運排球賽 9/23-9/24 比賽地點:嘉義國中、北園國中
港坪風雨球場不知何時能修復。目前嘉義市的排球比賽得分組分場地進行,對於同時有男、女排的學校就更加不便了。#中小聯運
沒有留言:
張貼留言